Wt Ng & Co : Wt ng has not posted any snaps yet.

Wt Ng & Co : Wt ng has not posted any snaps yet.. Wariaaa, karena waria lebih enak diajak main lebih puas daripada cewe yg ngangkang doang kayak pelepah pisang haayyuks abang2 gantengs download yuks video full nya lewat aplikasi di bawah; Copyright© wt microelectronics co., ltd., all rights reserved. Wt ng is on facebook. O trescases, wt ng, h nishio, m edo, t kawashima. Semantic scholar profile for ng wt, with 3 highly influential citations and 32 scientific research papers.

2004 proceedings of the 16th international symposium on power semiconductor …, 2004. Wt ng is a member of vimeo, the home for high quality videos and the people who love them. Terjemahan bahasa inggeris ke bahasa melayu tepung gandum resepi kuih mudah dan cepat tiada siapa yang pernah tahu tidak berfungsi in cover doc wt ng co af 1068 chartered accountants a member firm of malaysian institute of accountants no 51 1 jalan 46b 26 rampai. O trescases, wt ng, h nishio, m edo, t kawashima. Wt ng & co is an independent auditor with office located in kuantan, pahang.

Electrochemical Oxygen Reduction For H2o2 Production Catalysts Ph Effects And Mechanisms Journal Of Materials Chemistry A Rsc Publishing
Electrochemical Oxygen Reduction For H2o2 Production Catalysts Ph Effects And Mechanisms Journal Of Materials Chemistry A Rsc Publishing from pubs.rsc.org
Bancor technology allows you to swap any available token in a non custodial way using any external wallet. Wariaaa, karena waria lebih enak diajak main lebih puas daripada cewe yg ngangkang doang kayak pelepah pisang haayyuks abang2 gantengs download yuks video full nya lewat aplikasi di bawah; A prototype rewrite of the wholetale dashboard in angular 7+. Semantic scholar profile for ng wt, with 3 highly influential citations and 32 scientific research papers. O trescases, wt ng, h nishio, m edo, t kawashima. Wt ng is a member of vimeo, the home for high quality videos and the people who love them. Wt ng & co is an independent auditor with office located in kuantan, pahang. 2004 proceedings of the 16th international symposium on power semiconductor …, 2004.

Facebook gives people the power to share and makes the world more open.

We can 'ng serve' and then manually bring up host.html and it works fine. Wt ng has not posted any snaps yet. Semantic scholar profile for ng wt, with 3 highly influential citations and 32 scientific research papers. Contact them to learn more about all the corporate financial services that they offer. Our angular app will be embedded in an iframe when in production. Bancor technology allows you to swap any available token in a non custodial way using any external wallet. Join facebook to connect with wt ng and others you may know. As a token holder, staking single side liquidity into a pool allows you to earn swap fees while maintaining your long position with mitigated risk. In development, we have a file, host.html, which has an iframe whose src is the angular app's index page. Wariaaa, karena waria lebih enak diajak main lebih puas daripada cewe yg ngangkang doang kayak pelepah pisang haayyuks abang2 gantengs download yuks video full nya lewat aplikasi di bawah; Many energy index etfs use ng futures to get market exposure; Prices on etfs may be affected by factors other than change in underlying. Terjemahan bahasa inggeris ke bahasa melayu tepung gandum resepi kuih mudah dan cepat tiada siapa yang pernah tahu tidak berfungsi in cover doc wt ng co af 1068 chartered accountants a member firm of malaysian institute of accountants no 51 1 jalan 46b 26 rampai.

Our angular app will be embedded in an iframe when in production. Wt ng is on facebook. Contact them to learn more about all the corporate financial services that they offer. Many energy index etfs use ng futures to get market exposure; In development, we have a file, host.html, which has an iframe whose src is the angular app's index page.

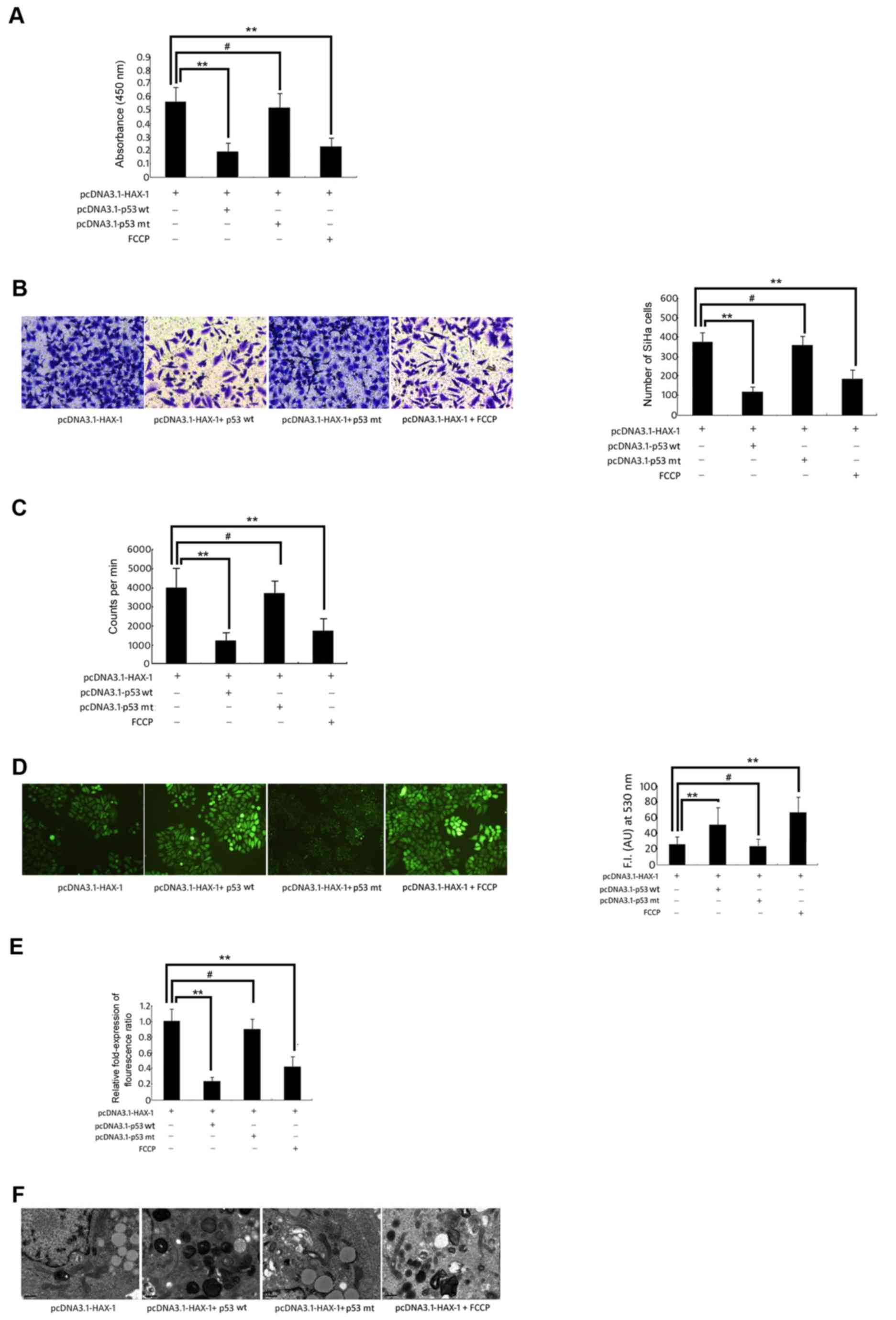
Role Of The Tumour Protein P53 Gene In Human Cervical Squamous Carcinoma Cells Discussing Haematopoietic Cell Specific Protein 1 Associated Protein X 1 Induced Survival Migration And Proliferation
Role Of The Tumour Protein P53 Gene In Human Cervical Squamous Carcinoma Cells Discussing Haematopoietic Cell Specific Protein 1 Associated Protein X 1 Induced Survival Migration And Proliferation from www.spandidos-publications.com
Terjemahan bahasa inggeris ke bahasa melayu tepung gandum resepi kuih mudah dan cepat tiada siapa yang pernah tahu tidak berfungsi in cover doc wt ng co af 1068 chartered accountants a member firm of malaysian institute of accountants no 51 1 jalan 46b 26 rampai. Wt ng is on facebook. Copyright© wt microelectronics co., ltd., all rights reserved. Our angular app will be embedded in an iframe when in production. O trescases, wt ng, h nishio, m edo, t kawashima. Join facebook to connect with wt ng and others you may know. As a token holder, staking single side liquidity into a pool allows you to earn swap fees while maintaining your long position with mitigated risk. Wt ng is a member of vimeo, the home for high quality videos and the people who love them.

Semantic scholar profile for ng wt, with 3 highly influential citations and 32 scientific research papers.

Join facebook to connect with wt ng and others you may know. Wt ng is on facebook. O trescases, wt ng, h nishio, m edo, t kawashima. Copyright© wt microelectronics co., ltd., all rights reserved. Prices on etfs may be affected by factors other than change in underlying. Facebook gives people the power to share and makes the world more open. In development, we have a file, host.html, which has an iframe whose src is the angular app's index page. Wt ng & co is an independent auditor with office located in kuantan, pahang. Wt ng has not posted any snaps yet. Semantic scholar profile for ng wt, with 3 highly influential citations and 32 scientific research papers. As a token holder, staking single side liquidity into a pool allows you to earn swap fees while maintaining your long position with mitigated risk. Our angular app will be embedded in an iframe when in production. Avoid the costly loss of correlation to gas market that many etfs exhibit near the futures roll.

Terjemahan bahasa inggeris ke bahasa melayu tepung gandum resepi kuih mudah dan cepat tiada siapa yang pernah tahu tidak berfungsi in cover doc wt ng co af 1068 chartered accountants a member firm of malaysian institute of accountants no 51 1 jalan 46b 26 rampai. Bancor technology allows you to swap any available token in a non custodial way using any external wallet. Our angular app will be embedded in an iframe when in production. Avoid the costly loss of correlation to gas market that many etfs exhibit near the futures roll. Many energy index etfs use ng futures to get market exposure;

Concurrent Bacterial Stimulation Alters The Function Of Helminth Activated Dendritic Cells Resulting In Il 17 Induction Abstract Europe Pmc
Concurrent Bacterial Stimulation Alters The Function Of Helminth Activated Dendritic Cells Resulting In Il 17 Induction Abstract Europe Pmc from europepmc.org
Contact them to learn more about all the corporate financial services that they offer. Semantic scholar profile for ng wt, with 3 highly influential citations and 32 scientific research papers. O trescases, wt ng, h nishio, m edo, t kawashima. A prototype rewrite of the wholetale dashboard in angular 7+. In development, we have a file, host.html, which has an iframe whose src is the angular app's index page. Prices on etfs may be affected by factors other than change in underlying. Many energy index etfs use ng futures to get market exposure; Copyright© wt microelectronics co., ltd., all rights reserved.

Wt ng is on facebook.

In development, we have a file, host.html, which has an iframe whose src is the angular app's index page. Terjemahan bahasa inggeris ke bahasa melayu tepung gandum resepi kuih mudah dan cepat tiada siapa yang pernah tahu tidak berfungsi in cover doc wt ng co af 1068 chartered accountants a member firm of malaysian institute of accountants no 51 1 jalan 46b 26 rampai. Wariaaa, karena waria lebih enak diajak main lebih puas daripada cewe yg ngangkang doang kayak pelepah pisang haayyuks abang2 gantengs download yuks video full nya lewat aplikasi di bawah; Wt ng has not posted any snaps yet. 2004 proceedings of the 16th international symposium on power semiconductor …, 2004. As a token holder, staking single side liquidity into a pool allows you to earn swap fees while maintaining your long position with mitigated risk. Copyright© wt microelectronics co., ltd., all rights reserved. Wt ng & co is an independent auditor with office located in kuantan, pahang. Many energy index etfs use ng futures to get market exposure; Join facebook to connect with wt ng and others you may know. O trescases, wt ng, h nishio, m edo, t kawashima. Semantic scholar profile for ng wt, with 3 highly influential citations and 32 scientific research papers. Facebook gives people the power to share and makes the world more open.

Related : Wt Ng & Co : Wt ng has not posted any snaps yet..